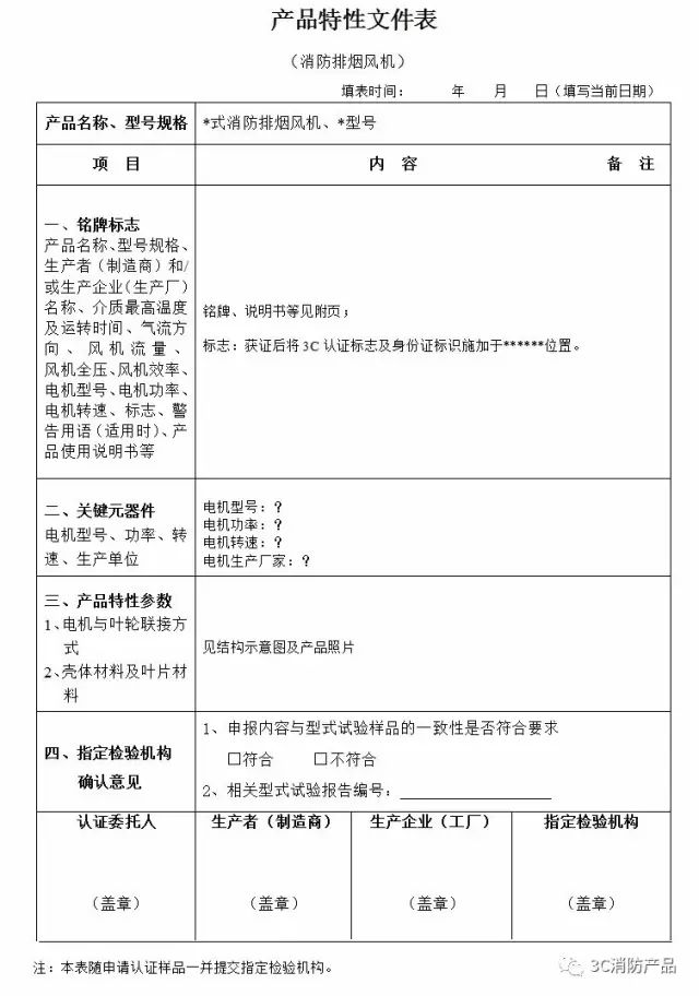
消防排煙風機:圖紙、特性文件表填寫規范
總體要求:
1. 所有圖紙幅面為A4。
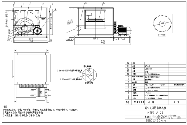
2. 圖紙設置有三視圖(主視圖+俯視圖+側視圖)、局部放大圖(適用于不便于標注尺寸、不便于表示清楚結構的地方)、標題欄、明細欄及其他需要標注的內容。
3. 圖紙標題欄至少需要標明內容:
① 樣品名稱(必須與認證申請名稱一致);
② 樣品型號規格(必須與認證申請型號規格一致)。
③ 執行標準號(如:GA 211-2009)。
4. 圖紙中需標注認證企業名稱,需加蓋公章。
消防排煙風機產品圖紙的其他要求:
消防排煙風機產品圖紙除基本要求外,尚有以下要求:
1.局部放大圖應體現殼體結構、葉輪與殼體之間間隙等。
2. 至少需要標注尺寸:(注:相同尺寸僅標一處即可;核實數據的準確性。)
① 風機外形尺寸、進出風口尺寸(或風筒直徑)、法蘭寬度;
② 葉輪直徑;
③ 葉輪與殼體之間間隙(關鍵);
④ 風機底座及安裝尺寸。
3. 至少需要標注結構:
① 殼體結構(拼接縫、加強筋等工藝結構);
② 葉輪結構;
③ 葉輪數量及葉片數量。
4. 圖紙備注至少需要注明內容:
注明風機葉輪內流道方式、葉輪加工方法、葉型、電機冷卻方式、電機絕緣等級、風機傳動方式、風機安裝方式等。
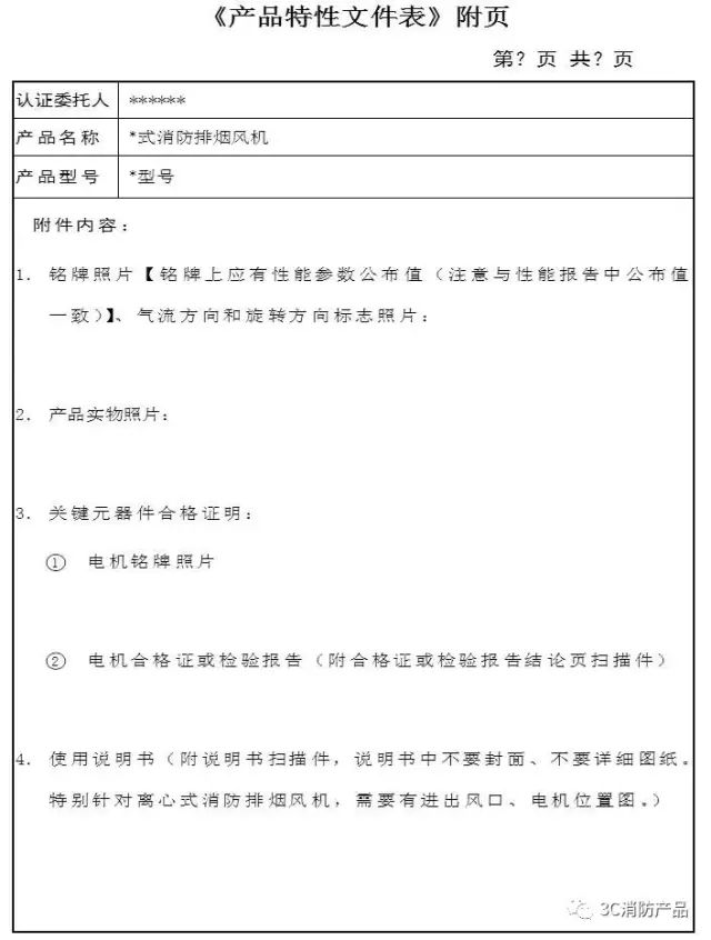
5. 材料明細表需要標明內容:
① 關鍵元器件(電機)的名稱、型號規格、生產單位;
② 零配件的名稱、型號規格(不需注明生產單位);
③ 必須標注葉輪(葉片+輪轂)、外殼材質及厚度。材質標注應明確(如Q235冷軋鋼板)。
④ 混流風機的消音段隔音材料的材質。
6. 圖紙標題欄需要補充標明輸送介質溫度及運轉時間(如280℃/30min)。
7.提供與申報產品型號規格一致的性能試驗報告,性能報告要求見http://www.cncf.com.cn/manage/html/1762.html《關于消防排煙風機3C認證時常規性能檢測報告的要求》。
圖紙和特性文件中經常出現的問題:
1. 離心風機接口法蘭的工藝結構(焊接、鉚接、材料)、離心風機進出風口以及電機的位置與實物不符。軸流風機接線盒的位置與實物不符。要求照片、圖紙、實物必須一致。
2. 送樣樣品與空氣動力學性能檢測的樣品不符。除了上述1的問題,還有葉輪及葉片數量、葉輪尺寸、葉輪與殼體之間間隙不一致。
以上只能判定一致性不符。
3. 其他見《關于消防排煙風機產品特性文件表和圖紙中常見錯誤與注意事項》。
空氣動力學性能檢測報告中經常出現的問題:
1. 空氣動力學性能檢測報告中風量和風壓至少有一項的檢測結果與額定值一致(兩種情況:額定風量工況下的風壓、效率或者是額定風壓工況下的風量、效率)。檢驗結果不在所附曲線圖中。
2. 對于常規檢測報告中無圖紙、無法核實一致性的,一律不受理耐高溫檢測。
特性文件表填寫規范:
非特殊說明,本文為本站原創(翻譯)文章,轉載請注明:本文轉自:江西鑫佳通科技股份有限公司。
本文連接:http://www.333huo.com/news/209.html
想了解更多請點擊===>>消防排煙風機
行業知識相關推薦
- 如何延長3c消防排煙風機使用壽命? 2022-03-28
- 消防排煙風機的制作工藝及制作技能要求 2018-10-16
- 消防排煙風機施工常見問題及解決對策 2017-03-21
- 雙速消防排煙風機是如何完成高低速變換的? 2021-03-25
- 消防排煙風機風壓檢查方法 2017-11-15
- 消防排煙風機的葉輪的應該怎樣保養呢? 2021-03-09
- 消防排煙風機的保養與維修辦法 2017-06-06
- 消防排煙風機轉速不穩定有哪些主要原因,風量應符合哪些規定? 2020-10-05
- 消防排煙風機的應用范圍與安裝流程 2020-01-19
- 高溫消防排煙風機那家質量好,怎么選購價格便宜的排煙風機? 2017-11-21







相關評價: